Оновлена настанова ESC із ведення хворих на ендокардит: стислий огляд рекомендацій (2023)З моменту виходу у світ настанови Європейського товариства кардіологів (ESC) щодо діагностики й лікування ендокардиту в 2015 році були виявлені та опубліковані важливі нові дані, що стало причиною для розроблення наступної редакції настанови з новими й оновленими рекомендаціями з ведення хворих на ендокардит, опублікованої у 2023 р. Найактуальніші дані із цього документа наведені в цій статті. Організаційні питання. Важливою зміною порівняно з 2015 р. стало підвищення значущості «команди фахівців із ведення ендокардиту» (Endocarditis Team), що призвело до підвищення (до I) класу для рекомендації щодо раннього обстеження та лікування пацієнтів з ускладненим інфекційним ендокардитом (ІЕ) в центрах, що спеціалізуються на патології серцевих клапанів, які мають у своєму розпорядженні подібну команду фахівців і можливості проведення невідкладного хірургічного лікування, а також для рекомендації з ранньої та регулярної взаємодії між місцевою командою лікарів і командою ендокардиту зі спеціалізованого центру при неускладненому ІЕ. Профілактика. Цей розділ зазнав серйозних змін порівняно з рекомендаціями 2015 року. Зокрема, автори настанови, взявши до уваги тяжкість захворювання і дуже невелику частоту серйозних побічних реакцій після введення однократної дози антибіотика, оновили рекомендації з профілактики ІЕ в такий спосіб: 1. Підвищили клас рекомендацій щодо профілактичної антибіотикотерапії (з IIa до I) для пацієнтів із серцево-судинними захворюваннями, які проходять процедури на ротовій порожнині та стоматологічні процедури з підвищеним ризиком ІЕ (рівень доказовості B для пацієнтів з ІЕ в анамнезі та C – для пацієнтів із клапанними протезами [будь-якими, встановленими в хірургічний спосіб, і протезами аортального або легеневого клапанів, встановленими за допомогою транскатетерного втручання], і складними вродженими вадами серця). 2. Додали до показань щодо профілактики ІЕ при виконанні стоматологічних процедур із підвищеним ризиком ІЕ пацієнтів, які перенесли транскатетерні процедури реконструкції мітрального або тристулкового клапана (IIa, C), пацієнтів зі шлуночковими допоміжними пристроями (I, C) і пацієнтів після трансплантації серця (IIb, C). 3. Повернули можливість проведення системної антибіотикопрофілактики в пацієнтів із групи високого ризику при виконанні інвазивних діагностичних або терапевтичних процедур на респіраторному, шлунково-кишковому або сечостатевому тракті, опорно-руховому апараті й шкірі з низьким класом рекомендації (IIb, C). 4. Вказали на необхідність відмовитися від застосування кліндаміцину для антибіотикопрофілактики (раніше він був рекомендований для використання в пацієнтів з алергією на пеніцилін або ампіцилін) через підвищений ризик небажаних явищ і передусім – інфекцій, викликаних Clostridium difficile, та використовувати натомість макроліди або доксициклін. 5. Рекомендували проведення періопераційної антибіотикопрофілактики за будь-яких процедур імплантації штучного клапана (I, B), електронних пристроїв (I, A), а також внутрішньосудинних протезів (I, B). Рекомендованим антибіотиком є цефазолін 1 г внутрішньовенно (в/в) під час імплантації СС електронних пристроїв та амоксицилін / клавуланова кислота 2,2 г або ампіцилін 3 г в/в – під час транскатетерних процедур на клапанах. Діагностика та прогноз. Діагноз ІЕ ґрунтується на наявності підозрілих на ІЕ клінічних ознак / симптомів і підтверджується мікробіологічними даними й результатами діагностичної візуалізації. Трансторакальна (ТТ-ЕхоКГ) і черезстравохідна (ЧС-ЕхоКГ) ехокардіографія є основними методами діагностичної візуалізації, проте наразі настійно рекомендується використовувати мультимодальний підхід до візуалізації при підозрі на ІЕ. Рекомендація щодо використання ЧС-ЕхоКГ наразі є рекомендацією класу I, навіть у випадках із результатами ТТ-ЕхоКГ, що підтверджують діагноз ІЕ, за винятком ізольованого правобічного ІЕ нативного клапана за умови хорошої якості й однозначних результатів ТТ-ЕхоКГ. За наявності бактеріємії виконання ЕхоКГ слід розглядати не тільки в пацієнтів із бактеріємією, спричиненою S. aureus, а й у разі бактеріємії, спричиненої E. faecalis і деякими Streptoccocus spp. (IIa, В). Щодо подальшого спостереження, то нині після стабілізації стану пацієнта рекомендується проводити ЧС-ЕхоКГ, перш ніж переходити з в/в на пероральну (п/о) антибіотикотерапію (I, В). Рекомендації щодо використання альтернативних методів діагностики, таких як комп'ютерна томографія (КТ), магнітно-резонансна томографія (МРТ) і радіонуклідна візуалізація, у пацієнтів із штучними клапанами або імплантованими електронними серцево-судинними пристроями (ІЕССП) відредагували для досягнення чіткіших формулювань і підвищили в класі. Автори настанови підкреслюють значущість цих методів у діагностиці ІЕ й виявленні серцевих ускладнень, віддалених вогнищ інфекції та джерел бактеріємії. Зокрема, для виявлення клапанних уражень і підтвердження діагнозу ІЕ пацієнтам із «можливим» ендокардитом нативного клапана рекомендується КТ-ангіографія серця (I, B), а пацієнтам із «можливим» ендокардитом штучного клапана (ІЕШК) – позитронно-емісійна томографія в поєднанні з комп'ютерною томографією і використанням 18-фтордеоксиглюкози ([18F] ФДГ-ПЕТ/КТ) або КТ-ангіографія серця (I, B). Візуалізація головного мозку й усього тіла (КТ, [18F]ФДГ-ПЕТ/КТ і/або МРТ) рекомендується пацієнтам з ІЕ нативного клапана або ІЕШК і симптомами, що припускають емболічні ускладнення, для виявлення периферичних вогнищ або пошуку ознак із переліку допоміжних діагностичних критеріїв (І, B) і може проводитися в безсимптомних пацієнтів для скринінгу на наявність периферичних вогнищ інфекції (IIb, В). До тексту настанови включено нові чіткі алгоритми діагностики ІЕ нативного клапана, штучного клапана та ІЕ, пов'язаного з ІЕССП. Також зазнали змін критерії діагностики ІЕ. У переліку основних критеріїв було спрощено опис критерію, що вимагає наявності ознак ІЕ в результатах візуалізації, до яких тепер відносяться будь-які клапанні, навколоклапанні / навколопротезні анатомічні та метаболічні вогнища, які містять чужорідний матеріал, характерні для ІЕ, що виявлені за допомогою ТТ-/ЧС-ЕхоКГ, КТ-ангіографії серця, КТ, [18F]ФДГ-ПЕТ/КТ або однофотонної емісійної комп'ютерної томографії (ОФЕКТ)/КТ із міченими лейкоцитами. Аномальне поглинання ФДГ у ділянці штучного клапана або прилеглій до нього ділянці, виявлене за допомогою [18F]ФДГ-ПЕТ/КТ або ОФЕКТ/КТ, слід розглядати як основний критерій ІЕШК незалежно від часу, що минув після протезування клапана. E. faecalis був внесений до числа типових збудників ІЕ. До допоміжних критеріїв діагностики віднесено наявність вогнищ, що виникли в результаті септичної емболії, зокрема безсимптомні вогнища, які виявляють тільки під час візуалізації. Антимікробна терапія. Група експертів ECS, яка працювала над новою редакцією настанови, визнає, що доказів, які дають змогу встановити перевагу однієї схеми антимікробної терапії ІЕ перед іншими, наразі недостатньо. Незважаючи на наявність єдиної думки щодо антимікробного лікування стрептококового ІЕ та ІЕ, спричиненого E. faecalis, оптимальне лікування стафілококового ІЕПК, особливо спричиненого метицилін-резистентними штамами стафілокока, досі невідоме. Автори попереджають про можливі лікарські взаємодії та ризики токсичності, пов’язані як із широко використовуваними (рифампін, гентаміцин), так і з більш новими (даптоміцин, фосфоміцин) препаратами. Як препарат першого вибору для лікування стафілококового ендокардиту, спричиненого метицилін-чутливими штамами, тепер зазначають не тільки клоксацилін, як у попередніх рекомендаціях, а й цефазолін. Отримані докази безпечності й ефективності амбулаторної парентеральної або п/о антибіотикотерапії змінили підхід до лікування стабільних пацієнтів з ІЕ. У подібних ситуаціях тепер лікування рекомендується ділити на два етапи: початковий (ранній критичний період), під час якого необхідно взяти інфекцію під контроль і стабілізувати стан пацієнта, що досягається стаціонарним консервативним (в/в антибактеріальна терапія) та за необхідності хірургічним (включно з видаленням інфікованих внутрішньосерцевих пристроїв і/або дренування абсцесів) лікуванням, та другий етап (продовження лікування проти бактерій, які перебувають у так званому стані спокою), мета якого полягає в тому, щоб завершити курс лікування антибіотиками, якщо це можливо, перорально і в домашніх умовах. Орієнтовний термін переходу від першого до другого етапу – 10-й день після початку лікування (і/ або 7-ма доба після операції) – цього дня розглядають можливість переведення стабільних пацієнтів на амбулаторну парентеральну або п/о антибіотикотерапію (це переведення проводять ТІЛЬКИ після проведення ЧС-ЕхоКГ). Що стосується початкової емпіричної терапії, яка має розпочинатися одразу ж після діагностування ІЕ та серійного забору крові для мікробіологічного дослідження (три зразки, отримані з інтервалами 30 хвилин), то вона має ґрунтуватися на інформації про антибактеріальну терапію, яку раніше отримував пацієнт, тип ураженого клапана (нативний чи штучний, у другому випадку також слід ураховувати давність операції з протезування клапана), а також про місце, де відбулося інфікування (позалікарняний, нозокоміальний, ненозокоміальний, але пов’язаний із перебуванням у медичному закладі, ендокардит), а також на знанні місцевої епідеміології, особливо щодо антибіотикорезистентності й специфічних патогенів. Основні рекомендовані комбінації антибіотиків: 1. У разі позалікарняного ІЕ нативного клапана або пізнього (≥12 і більше місяців після операції) ІЕШК – ампіцилін у комбінації з цефтриаксоном або клоксациліном і гентаміцином (IIa, C). За наявності в таких пацієнтів алергії на бета-лактамні антибіотики – комбінація цефазоліну або ванкоміцину з гентаміцином (IIb, C); 2. У разі раннього (<12 місяців після операції) ІЕШК або нозокоміального чи ненозокоміального, але пов'язаного з перебуванням у медичному закладі, ІЕ – ванкоміцин або даптоміцин у комбінації з гентаміцином і рифампіном (IIa, C). Хірургічне лікування. Як і в попередній редакції настанови, у новому документі основна увага приділяється трьом основним причинам проведення раннього хірургічного втручання при ІЕ: серцева недостатність (СН), неконтрольована інфекція і профілактика септичної емболії (зокрема, в центральну нервову систему). Запропоновано нову чітку класифікацію термінів проведення хірургічного втручання, яка виділяє невідкладну (<24 годин, незалежно від передопераційної тривалості антибіотикотерапії), термінову (3–5 днів) і нетермінову (під час госпіталізації) операції (рис. 1). Час проведення термінового хірургічного втручання скоротився з <7 днів до 3–5 днів, що підкреслює необхідність уникати непотрібних затримок після появи показань до термінової операції і має важливе клінічне значення, особливо в неспеціалізованих центрах. Підстави для проведення операції у хворих із СН (основне показання до невідкладної та термінової операції з приводу ІЕ) залишилися без змін. У розділ про неконтрольовану інфекцію внесені невеликі зміни, наприклад, у таблиці з рекомендаціями зазначено, що неспроможність клапанних протезів і нова атріовентрикулярна блокада є показаннями до термінового хірургічного втручання. Ба більше, можливість термінової операції слід розглядати в разі ІЕ з позитивними результатами бакпосіву крові впродовж >1 тижня на тлі відповідної антибактеріальної терапії за умови адекватного контролю метастатичних вогнищ. Для виконання цієї рекомендації достатньо продемонструвати позитивні результати посіву крові через 2–3 дні після початку адекватної антибіотикотерапії.
![]()
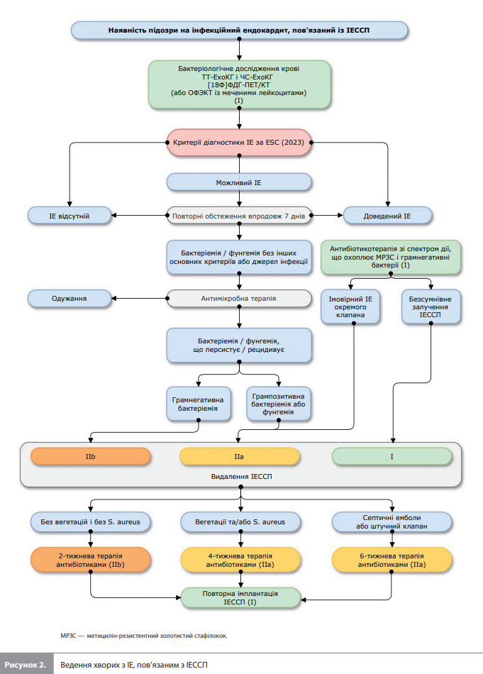
У новій настанові представлений більш ліберальний підхід до хірургічного втручання, що проводиться для запобігання емболії. Клас рекомендації щодо термінового хірургічного втручання при ІЕ з вегетаціями ≥10 мм та іншими показаннями до операції підвищено до I. Крім того, термінову операцію можна розглядати в разі ІЕ з ураженням аортального або мітрального клапана з вегетаціями ≥10 мм і без тяжкої дисфункції клапана або без клінічних ознак емболії за наявності низького хірургічного ризику (IIb, В). Аналіз вегетацій і клінічних характеристик, проведений командою фахівців із ведення ендокардиту, має важливе значення для визначення плану клінічного ведення та ухвалення оптимальних рішень щодо раннього хірургічного втручання: більш детальний опис особливостей, які спостерігають під час візуалізації вегетацій (розмір, форма, характер руху тощо), може допомогти відрізнити небезпечні ураження, які потенційно призводять до емболічних явищ, від вегетацій низького ризику. Нарешті, рекомендації вказують на необхідність адекватної оцінки хірургічного ризику з використанням різних шкал ризику, розроблених спеціально для ІЕ. Після інсульту у хворих з ІЕ й однозначними показаннями до кардіохірургічного втручання (СН, неконтрольована інфекція, абсцес або високий ризик емболії, що зберігається) рекомендується невідкладне хірургічне лікування (I, B) (за відсутності коми або внутрішньочерепного крововиливу за даними КТ або МРТ головного мозку). У стабільних пацієнтів з ІЕ і внутрішньочерепним крововиливом, як і раніше, рекомендується відкласти операцію на >1 місяць, протягом якого повторно (часто) оцінювати стабільність стану за клінічними показниками і результатами візуалізації (IIa, C). У пацієнтів із внутрішньочерепним крововиливом на тлі ІЕ і ознаками нестабільності стану, які можуть вимагати більш раннього кардіохірургічного втручання для збереження життя хворого, рекомендується розглянути можливість проведення хірургічного втручання, зіставивши його ризики з імовірністю значущого неврологічного наслідку (IIa, C). Що стосується правобічного ІЕ, нова настанова розширює показання до хірургічного втручання, до яких віднесли дисфункцію правого шлуночка внаслідок тяжкої трикуспідальної регургітації з рефрактерністю до діуретиків (I, B), залишкові вегетації >20 мм після рецидивуючої септичної емболії легеневої артерії (I, C), супутній лівобічний ІЕ (I, C) та стійкі вегетації з тяжкою дихальною недостатністю після емболії легеневої артерії (I, B). Нарешті, рекомендації дають уявлення про принципи вибору клапанного протеза (механічний vs біологічний) і наводять низку чинників (зокрема нещодавно перенесений ішемічний інсульт, наявність ознак внутрішньочерепного крововиливу, дітородний вік пацієнтки, літній вік або стареча астенія, ризик недостатнього дотримання лікарських рекомендацій, високий ризик післяопераційних ускладнень і вподобання пацієнта), що підтримують використання немеханічних клапанів в умовах гострого ІЕ. Ускладнення та особливі ситуації. У настанові представлено опис цілої низки ускладнень ІЕ, включно з неврологічними ускладненнями, інфекційними аневризмами, ускладненнями з боку селезінки, кістково-м'язової системи, порушеннями серцевої провідності та аритмією, ускладненнями у вигляді міо-/перикардиту та гострої ниркової недостатності, і методи їх лікування. При неврологічних ускладненнях ІЕ, з огляду на високу захворюваність і смертність, для профілактики неврологічних наслідків рекомендовано швидку діагностику ІЕ і ранній початок антибіотикотерапії. У разі інфекційних аневризм головного мозку з показаннями до інтервенційного лікування рекомендується запропонувати хворому ендоваскулярну терапію. Імплантацію епікардіального кардіостимулятора слід розглядати в пацієнтів із показаннями до операції з приводу ІЕ і повною атріовентрикулярною блокадою за наявності одного з наведених предикторів стійкого порушення внутрішньосерцевої провідності: передопераційні порушення провідності (подовжені інтервали PR і QRS), інфекція, спричинена S. aureus, абсцес кореня аорти, ураження тристулкового клапана або попередня операція на клапані (IIa, C). У настанові також зазначені точні критерії діагностики й підходи до лікування ІЕ, пов'язаного з ІЕССП, і запропоновано розглядати можливість проведення [18F] ФДГ-ПЕТ/КТ за імовірного ІЕ, пов'язаного з ІЕССП, для підтвердження діагнозу ІЕ. У пацієнтів із доведеним ІЕ, пов’язаним з ІЕССП, показано повне негайне видалення пристрою з призначенням початкової емпіричної антибіотикотерапії (рис. 2). Нарешті, за наявності скелетно-м’язових проявів пацієнтам із підозрою на спондилодисцит і остеомієліт хребців, що ускладнюють ІЕ, рекомендується візуалізаційне обстеження за допомогою МРТ або ПЕТ/КТ.
![]()
Виписка та подальше спостереження. У веденні пацієнтів з ІЕ після виписки зі стаціонару виокремлюють два періоди спостереження, спрямованих на виявлення можливих ускладнень: спостереження протягом першого року після ІЕ та подальше довгострокове спостереження. За даними сучасних спостережень, ризик рецидиву (власне рецидив і реінфекція) ІЕ коливається в діапазоні від 2 до 9%. До нових рекомендацій зі спостереження додали психосоціальну підтримку пацієнта та його сім'ї, виявлення ознак тривожності та депресії, направлення пацієнта на психологічне лікування, за необхідності, лікування наркозалежності у внутрішньовенних наркоманів і проведення кардіореабілітації в стабільних пацієнтів із початком не пізніше, ніж за 2 тижні після операції з приводу лівобічного ІЕ.
З повним текстом настанови англійською можна ознайомитись на офіційному сайті ESC за адресою https://www. escardio.org/.
Список літератури знаходиться в редакції
Автор огляду Віктор Мицьо Medicine Review 2024; 2 (75): 5 |
Корисні посилання
|
|
Інформація, розміщена на сайті, призначена тільки для професіоналів охорони здоров'я та не може бути використана як інструкція для самолікування. |
Головна | Про видання | Поточний номер | Архів номерів | Новини | Правова інформація
Medicine Review © 2008—2026. Усі права захищені.
|
мапа сайту корисні посилання |